首页
无锡概况
协会简介
关于协会
协会章程
联系我们
信息公开
要闻动态
公告公示
政策法规
会展活动
无锡会展
行业资讯
网上申报
项目评估
活动备案
教育培训
会员天地
展馆
学校
酒店
企业
旅行社
搜索
导航
首页
无锡概况
协会简介
关于协会
协会章程
联系我们
信息公开
要闻动态
公告公示
政策法规
会展活动
无锡会展
行业资讯
网上申报
项目评估
活动备案
教育培训
会员天地
展馆
学校
酒店
企业
旅行社
会展活动
无锡会展
行业资讯
行业资讯
您的位置:
首页
>>
行业资讯
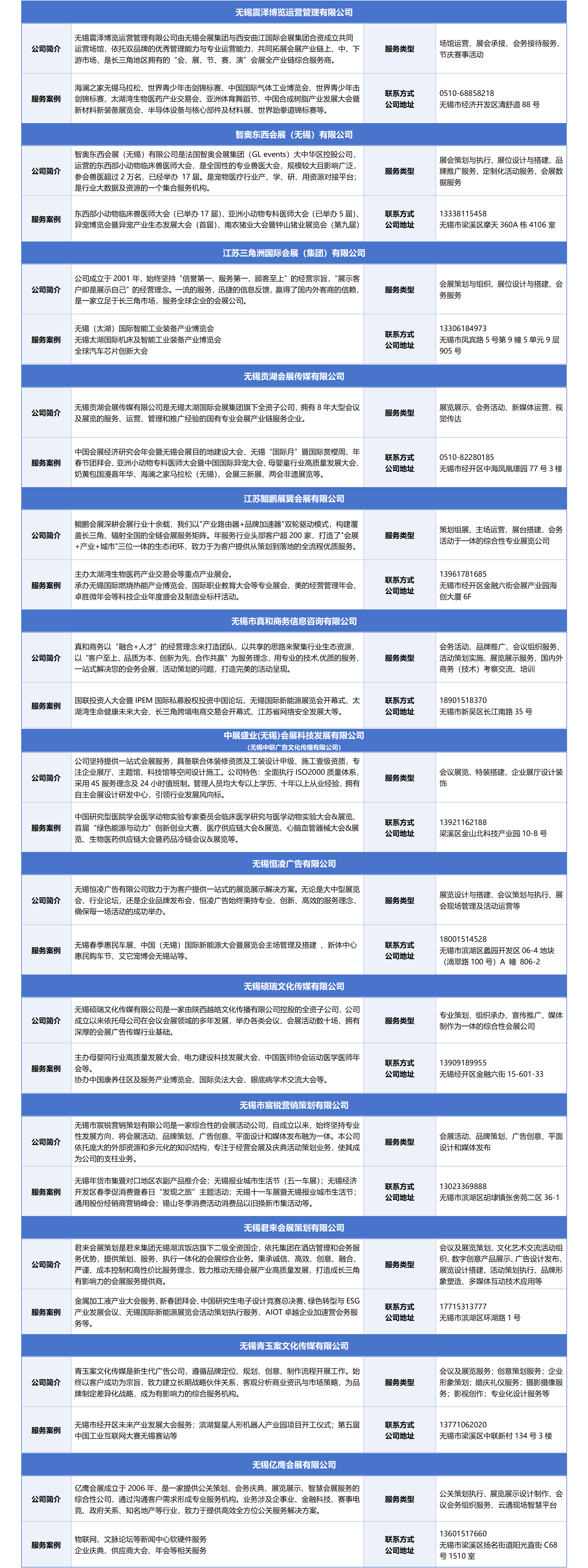
无锡市会展相关企业名录
来源: 发布日期:2026-01-22 点击量: 字体大小:
【大】
【中】
【小】